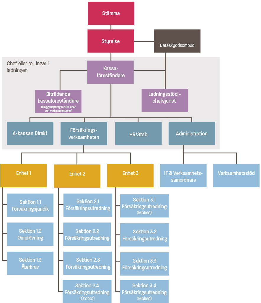
Vår organisation
Unionens a-kassa har drygt 300 anställda. Vi har kontor i Malmö, Stockholm och Örebro.

Föreningsstämman
Föreningsstämman är vårt högsta beslutande organ. Genom den har medlemmarna möjlighet att påverka verksamheten, bland annat genom att utse styrelse. Stämman beslutar också om stadgar, budget och hur stor medlemsavgiften ska vara. Vi håller en ordinarie föreningsstämma varje vår. På stämman representerar 57 valda ombud alla våra medlemmar.
Styrelse
Vår styrelse består av sju förtroendevalda ledamöter, en ledamot utsedd av staten, två personalrepresentanter, fyra förtroendevalda suppleanter, en suppleant utsedd av staten samt två suppleanter för personalrepresentanterna. Styrelsen sammanträder ungefär 10 gånger per år.
Ledningsgrupp
Ledningsgruppen beslutar om strategiska och operativa frågor. Ledningsgruppen leds av vår kassaföreståndare och ytterligare fem chefer ingår i gruppen.
Administration
- Sektionen IT och verksamhetssamordning ansvarar för IT-frågor och utveckling.
- Sektionen Verksamhetsstöd ansvarar för ekonomi, skuldhantering och post.
A-kassan Direkt
På A-kassan Direkt jobbar våra medlemsrådgivare med att ge information om arbetslöshetsförsäkringen och hjälpa våra medlemmar i våra självbetjäningstjänster. Sektionen utreder även medlemsärenden.
Försäkringsverksamheten
Försäkringsverksamheten utgör den största delen av vår verksamhet och är uppdelad i försäkrinsenheter och sektioner. I försäkringsverksamheten är arbetslöshetsförsäkringen i fokus.
Försäkringsenhet 1
- Försäkringsjuridiska sektionen (1.1) ansvarar för processer mot domstol, överprövning av beslut, utbildning och kvalitetsarbete.
- Omprövningssektionen (1.2) utreder försäkringsärenden med specialisering på omprövning.
- Återkravssektionen (1.3) utreder försäkringsärenden med specialisering på återkrav.
Försäkringsenhet 2
- Försäkringssektion 2.1 utreder försäkringsärenden.
- Försäkringssektion 2.2 utreder försäkringsärenden med inriktning kultur.
- Försäkringssektion 2.3 utreder försäkringsärenden.
- Försäkringssektion 2.4 är placerad i Örebro och utreder försäkringsärenden.
- Försäkringssektion 2.5 är placerad i Örebro och utreder försäkringsärenden.
Försäkringsenhet 3
- Försäkringssektion 3.1 är placerad i Malmö och utreder försäkringsärenden med specialisering på EU/EES-ärenden.
- Försäkringssektion 3.2 utreder försäkringsärenden.
- Försäkringssektion 3.3 utreder försäkringsärenden.
- Försäkringssektion 3.4 är placerad i Malmö och utreder försäkringsärenden med specialisering på EU/EES-ärenden.
HR/Stab
Sektionen HR/Stab ansvarar för verksamhetsfrågor, personalfrågor, lön, kommunikation, statistik och övriga administrativa uppgifter.
Ledningsstöd
I Ledningsstöd ingår chefsjuristen som är sakkunnig och stödfunktion till kassaföreståndare, ledningsgrupp och styrelse, styrelsens sekreterare och dataskyddombudet som säkerställer att verksamheten följer dataskyddsförordningen. Sektionen bidrar även till kunskap och rutiner för att leva upp till krav i olika regelverk.
